oldradio.pl katalog starej radiotechniki
 
 
Karta katalogowa nr 1324
liczba wyświetleń: 4769
Producent: Korona
Model: 49A
Rodzaj sprzętu: Radioodbiornik
Klasyfikacja: bezp. wzmocnienie
Zakresy: D,S
Kraj: Polska
Rok produkcji: 1938/39
Zasilanie: sieć, zmienny
Elementy aktywne: lampy
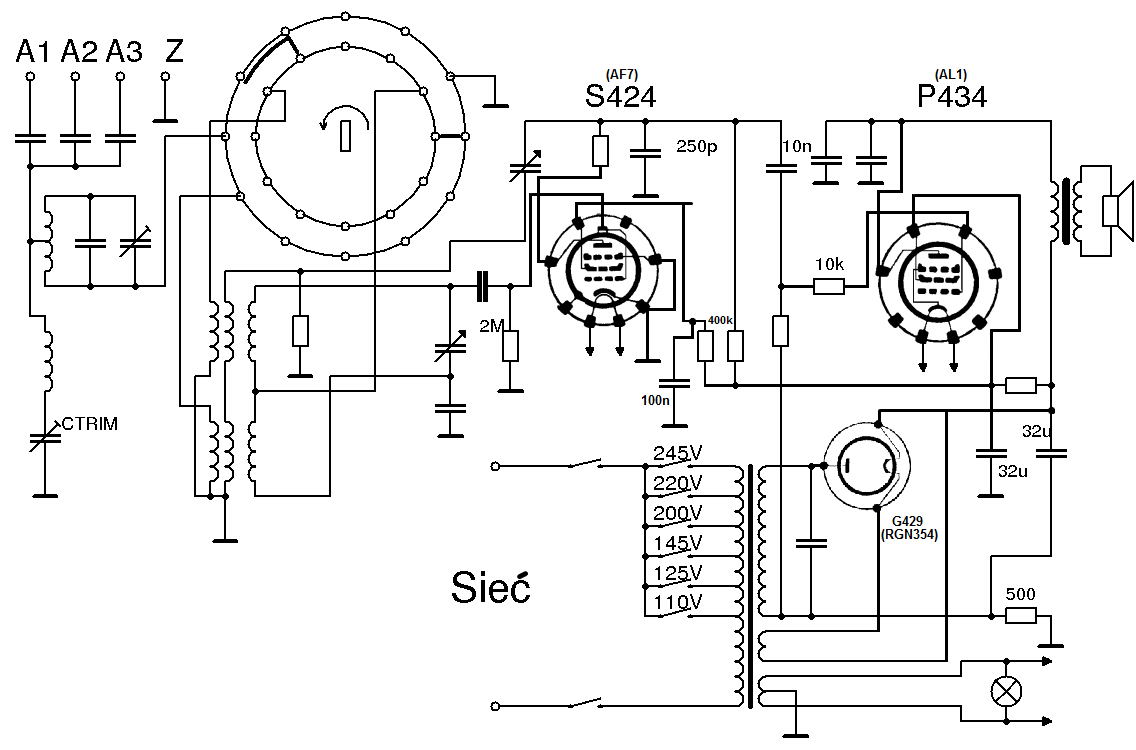
S424, P434, G429
Opis:
Korona typu 49A jest to najprostszy odbiornik produkowany przez Koronę w sezonie 1938/1939. Jest to maksymalnie uproszczony jednoobwodowy, dwulampowy i dwuzakresowy odbiornik z podwójnym eliminatorem. Lampy firmy Triotron:
- audion S424 (AF7),
- końcowa P434 (AL1),
- prostownicza G429 (RGN354).
Schowany jest do prostej drewnianej skrzynki ze sklejki, która nie jest fornirowana, ale pomalowana specjalną porowatą farbą na ciemnooliwkowy kolor (efekt "baranka"). Na dole po prawej stronie przedniej ścianki odbiornika znajduje się prostokątna skala, nad skalą jest trójkątny zielony znaczek z symbolem korony. Lewą górną część przedniej ścianki zajmuje głośnik ozdobiony dwiema poprzecznymi listewkami drewnianymi - górną dłuższą na całą szerokość skrzynki, dolną krótszą - tylko na szerokość materiału głośnikowego.
Pod skalą umieszczone są trzy takie same gałki - prawa służy do zmiany zakresu i wyłączenia odbiornika, środkowa to strojenie, lewa to reakcja.
Odbiornik ten w wersji bateryjnej ma chassis identyczne jak w odbiornikach Philips 105B i Kosmos K88B.

Firma Korona została utworzona w 1938 roku przez warszawskie zakłady Philips jako spółka zależna. Swoje biuro otworzyła w Warszawie przy ul. Fredry 10. Odbiorniki Korona Radio produkowała wyłącznie na liniach produkcyjnych Philipsa a serwis wyrobów odbywał się w firmie Stobra, też utworzonej przez zakłady Philipsa. Wyroby firmy Korona Radio cechował gorszy poziom jakości w stosunku do produktów ukazujących się pod marką Philips i Kosmos Radio - kolejną, utworzoną przez zakłady Philipsa spółką zależną.
Inne materiały:

(1) XI 2009, Piotr Ostrowski, Przód

(2) Historia Radia, Przód

(3) Radio Retro, Przód - rysunek

(4) XI 2009, Piotr Ostrowski, Tył bez ścianki

(5) XI 2009, Piotr Ostrowski, Skala

(6) XI 2009, Piotr Ostrowski, Dół

(7) Radio Retro, Logo Korona