oldradio.pl katalog starej radiotechniki
 
 
Karta katalogowa nr 477
liczba wyświetleń: 2871
Producent: Elektrit
Model: Titanic Z
Rodzaj sprzętu: Radioodbiornik
Klasyfikacja: bezp. wzmocnienie
Zakresy: D,S,K
Kraj: Polska
Rok produkcji: 1935/36
Zasilanie: sieć, zmienny
Elementy aktywne: lampy
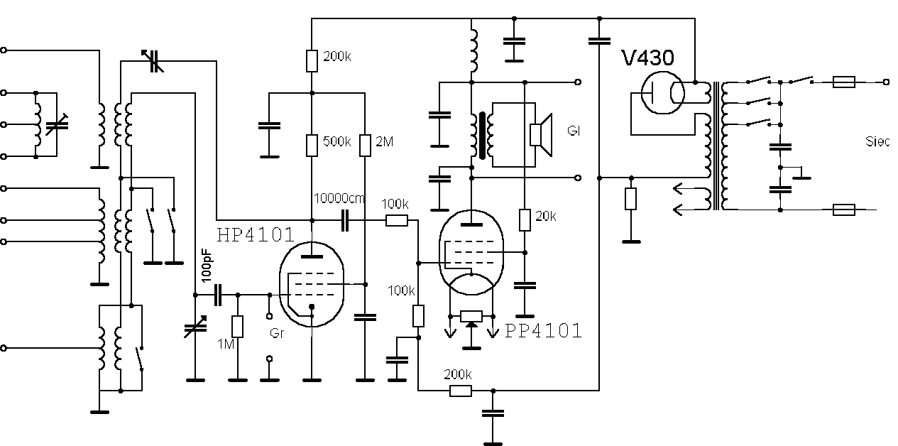
HP4101,PP4101,PV430
Opis:

Odbiornik reakcyjny, jednoobwodowy z eliminatorem. Głośnik dynamiczny, skala metalowa z nazwami miast.

Opis odbiornika autorstwa Tomasza Sześniaka http://www.stareradia.pl.

Inne materiały:
Schemat   

(1) 2010-03-21, Wojciech Pysz, Titanic Z

(2) Tomasz Sześniak, Titanic Z