oldradio.pl katalog starej radiotechniki
 
 
Karta katalogowa nr 1235
liczba wyświetleń: 3098
Producent: Tefag
Model: Tefadyn 200W
Rodzaj sprzętu: Radioodbiornik
Klasyfikacja: stacjonarny
Zakresy: D,S,K
Kraj: Niemcy
Rok produkcji: 1938
Zasilanie: sieć, zmienny
Elementy aktywne: lampy
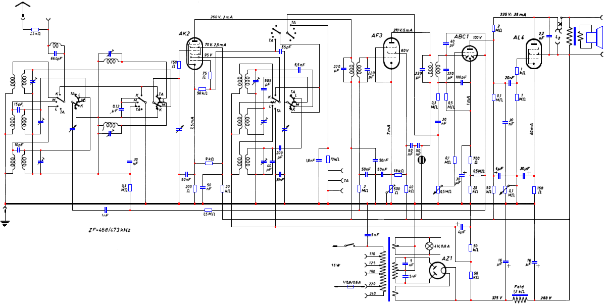
AK2, AF7, ABC1, AL4, AZ1
Opis:
Odbiornik superheterodynowy. Wskaźnik dostrojenia elektromagnetyczny: przesłona zakrywająca żarówkę. Układ elektryczny identyczny jak Lorenz 200W.
Inne materiały:
Schemat   

(1) Marcin Kołodziejczyk, Tefadyn 200W

(2) Marcin Kołodziejczyk, Tefadyn 200W